Sitemap
网站地图
留学美国官网欢迎您的来访!
关于
留美
关于我们
小红书
全程
服务
热门专业
院校排名
院校考察
留学
规划
前期规划
申请指南
服务流程
抖音
成功案例
留学费用
美国签证
行前准备
留美生活
石老师电话:139-1053-1929
美国部:150-1106-6813
留学美国
Studty in the U.S.
美国高中
U.S.Hight School
美国本科
U.S. Undergraduate
美国硕士
U.S. Master
美国双录取
Conditional Admission
美国游学
U.S. Study Tour
首页
· 留学规划 · 热门专业
留学规划
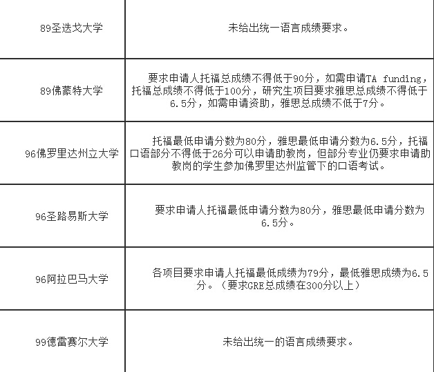
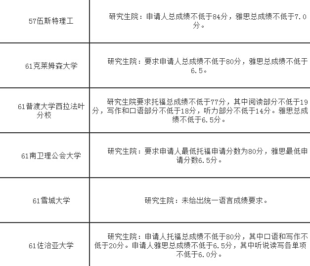
2017年美国TOP100大学研究生最低语言要求!(下)
发布时间:2016-07-09
作者:美国大学-小编
来源:美国大学网
 
上一篇:
化学工程本科美国哪个大学好?
下一篇:
2017年美国留学申请热门专业解读!
相关文章:
IN-柯尔沃学院 Culver Acad
学科排名丨QS世界大学(2024):数据
Harbor Day School(CA
德克萨斯理工大学之安森克拉克学者项目--
斯坦福人文夏校 Stanford Sum
青年科学家数学计划PROMYS项目介绍
乔治城大学国际关系暑期课程介绍
Medill Cherubs西北大学新闻
芝加哥拉丁中学 The Latin Sc
2022年USNews全球大学生物科学专
院校推荐
最新美国高中考察之旅汇总
寄宿高中排名
美国初中(6-9年级)
2017年春季知名高中推荐
美国音乐学院
特拉华优质高中
加州顶尖高中
波士顿附近高中
马里兰附近高中
康州优质高中
南加州顶尖高中
美国顶尖蓝带申请
2016美国顶尖女校排名
热点新闻
最新补录机会!FS寄宿排名前10的顶尖寄宿高中放出补录位置!
UC最新数据:专业录取率差异达10倍,这6所热门校申请人数均超10万
从双非到藤校大满贯:南京工程学姐的哥大申请全实录
孩子还在等美高录取?FS前50顶尖寄宿,补录最后名额已开放!
9年级中游,如何用10年级3步规划,把孩子送进了普林斯顿
CMU就业力封神!本科起薪超11万刀,这8所美国大学同样不输
直播预告|首申即中!看她如何一举斩获哥伦比亚大学Offer
2026美本TOP30录取“潜规则”:别让努力用错地方
直播预告|错过等一年!最后追加:美国公立交换生项目名额释放
直播预告|2026美高补录最新趋势与机会!
热招项目
【美高补录】Canterbury School 坎特伯雷中学
这些加州学校还有非常少量名额,2月可申请!
2.1号之后,这些顶尖寄宿高中还有最后的申请机会!
2月1号之后,康州这些顶尖私校还有最后申请机会!
选美高在意气候?这些热门留学州各有特点!
接受国际生八年级就读的寄宿美高
美国艺术院校推荐,看看这两百万花的值不值!
别再“迷信”排名,这些被严重低估的好美国高中值得申请!
紧抓最后机会!1月15日后这些美高“小藤校”仍开放申请!
1月15日后仍可申请的西雅图顶尖私立学校
家长须知
官宣!又有两所Top30名校公布标化新政策,2026Fall如何应对?
美国高中如何为学生未来的职业做准备
最新!「2025最佳美高」排名发布!老牌私校上大分!
哈佛官方公布:录取更偏向这12所美高私校!
在这4个时间作对选择,普娃也能上美本前30!
宾大附近还能申请的学校!名额稀有!
石溪中学家长分享会:入读美高注意事项
雅典娜中学学生分享:给你捋清美高生活的每一缕发丝!每一丝疑问!
美国寄宿排名前100击剑运动强的学校!
雅典娜中学学生分享:如何面对美高生活难点?
留学美国网是专门针对美国留学的咨询机构,美国中学留学、美国高中留学、美国本科留学、美国双录取、美国留学申请、美国留学费用条件、美国大学排名等咨询服务,拥有经验丰富的海内外专家团队为您量身制作留学方案确保申请成功率。
Copyright © 2009-2019
美国留学
网站地图
XML