首页 · 留学规划 · 热门专业 留学规划
留学生回国学位认证将不再需要国外大学成绩单
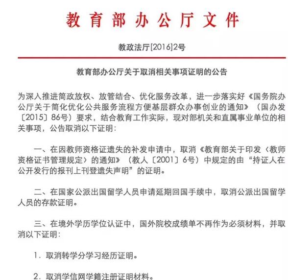
发布时间:2016-07-26 作者:美国本科留学小编 来源:美国留学
 7月11日,教育部办公厅公布了《关于取消相关事项证明的公告》文件。文件公布了三大类证明被取消:

第一是在因教师资格证遗失的补发申请中,取消“持证人在公开发行的报刊上刊登遗失声明”的证明。
第二是在国家公派出国留学人员申请延期回国手续中,取消公派出国留学人员的存款证明。
对于大部分回国的留学生来说,第三项尤为重要。文件指出,在境外学历学位认证中,国外院校成绩单不再作为必须材料,并取消与之相关的7项证明:
1.取消转学分学习经历证明。
2.取消学信网学籍注册证明材料。
3.对申请港澳地区学历认证的申请人,取消港澳地区出入境记录证明。
4.对在中外合作办学机构获取外方证书的申请人,取消合作办学中方学校开具的学习经历证明。
5.对留学期间在国内有实习经历的申请人,取消实习证明。
6.对俄罗斯及古巴奖学金项目留学人员,取消预科证明及录取通知书。
7.对欧洲部分国家留学的认证申请人,取消留学期间的居留卡及其他留学期间居留证明。
也就是说,这份文件的公布,意味着不少归国留学生学历认证的步骤将被大大简化。由于很大一部分留学生都有过有转学经历或参加过类似“2+2”的项目,有过实习经历的留学生也占了很多的比重,这份文件确实给很多留学生省去了很多繁琐的步骤。


以上是关于留学生回国学位认证将不再需要国外大学成绩单介绍,希望可以为大家申请带来帮助。更多信息,欢迎咨询我们的美国留学专家。
全国免费热线:400-000-7805;010-65183908 在线咨询 免费评估
微信“扫一扫”,留学资讯全明了!小编的“欢迎光临”只为等待您,让留学疑惑统统变浮云!您也可以搜索“留美网”、“liumeinet2014”关注哦!
.jpg)
- 上一篇:美国加州各分校录取人数再创新高
- 下一篇: 美国留学生物工程专业



