首页 · 新闻资讯 · 热招项目 新闻资讯
2018美国凯普亨瑞中学创客主题夏令营
发布时间:2018-03-23 作者:美国高中留学 来源:美国高中留学
 项目申请截止日期:2018/4/15(暂定)
2018/7/14 - 2018/7/29,16 天,具体出团日期将根据最终航班和学校安排进行调整。
招生人数:15-20 人
语言要求:需要通过简单的英语面试,主要考察语言能力、个性、成熟度等。
应具有较为流利的英语听说能力 (参考标准:TOFEL 50 以上,TOEFL Junior 790 以
上,SLEP48 以上)
报名热线:400-000-7805,010-65183908,微信:liumeinet2014
2018 美国凯普亨瑞中学创客主题夏校招生说明
Cape Henry Collegiate 2018 Summer School
(历史文化、海洋科学及机器人创客主题)

美国开普亨瑞中学是全美第三所提供全球学者项目的学校,旨在培养独立思考者或全球公民,作为传统美国私立中学和少有名牌大学的预备中学,历年来为哈佛、耶鲁和麻省输送大量高材生。
项目目标:
提升英文能力
开拓国际视野
培养独立思考能力
体验中美高中不同的教学体制
熟悉美国历史文化、海洋科学
了解美高申请流程/文书/面试技巧
项目亮点:
美国顶级私立名校师资及课程,全真体验主题探究式学习(Inquiry based learning),掌握核心“探究力”。
夏校期间学生将有机会和顶尖美高校长、招生主任、国际项目主任充分互动,结营时学员将获得校方认可的证书,增加海外求学竞争力。
入住当地家庭体验地道美国文化,与美国营员共同完成研究项目,在互动中收获国际友
谊。
学生将参加社区服务体验,为被服务群体带来耳目一新的互动中国文化展示。
线路设置充分挖掘当地特色及人文资源,寓学于乐:
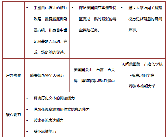
• 威廉姆斯堡(美国历史三角,著名的中世纪风格古镇);
• Busch Garden 主题游乐园 (美国最大的主题公园之一);
• Adventure Park 探险公园 (自选难度挑战吊桥、飞狐和高空秋千,在树冠间穿梭);
美国首府华盛顿特区 (白宫官邸、人文地标以及世界著名的博物馆)。
课程设置(老师可根据课堂节奏进行微调):
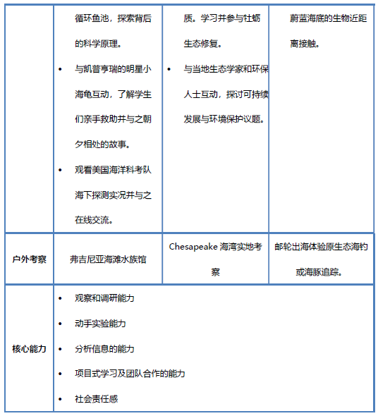
海洋科学主题
海洋科学是美国开普亨瑞中学顶级的课程之一,在这里你将透过和海洋科学家近距离的对话以及海洋生物的亲密接触,探索大自然的奥秘,追寻海豚的踪迹以及体验牡蛎生态修复的意义。同时,你将收获更多守卫这枚蓝色星球的理由。

美国历史文化主题
美国历史文化课是美国高中文科学生的必修课。这个夏天我们将跟随美国老师深入美国历史三角之一的威廉斯堡,追踪殖民时期的蛛丝马迹,思考“权利”和“自由”的关系,深层次的研究美国的历史和文化。在上下求索的过程中。你将掌握未来世界的核心竞争力——思辨力!



机器人创客主题
我国著名教育家陶行知先生曾说:“处处是创造之地”“天天是创造之时”“人人是创造之人”。这个夏天,不论性别年龄、不论是否曾接触,让我们一起通过团队合作的解决能力在到机器人工作坊释放内在的创造力吧!



.png)


.png)


备注:具体出发时间、转机城市及最终行程顺序将会根据机票、航班、参团人数等
实际情况做相应调整,但景点内容不变。
营地内行程为参考,学校老师将视天气情况调整;
行程中如遇一日三餐时间在飞机上或机场等,用餐自理。
全国免费电话:400-000-7805;010-65183908
公司网站: www.liumeinet.com
微信: 高中 liumeinet2014 大学 liumeinet1011
博客:http://blog.sina.com.cn/u/1833271564



