banner1

首页 · ·

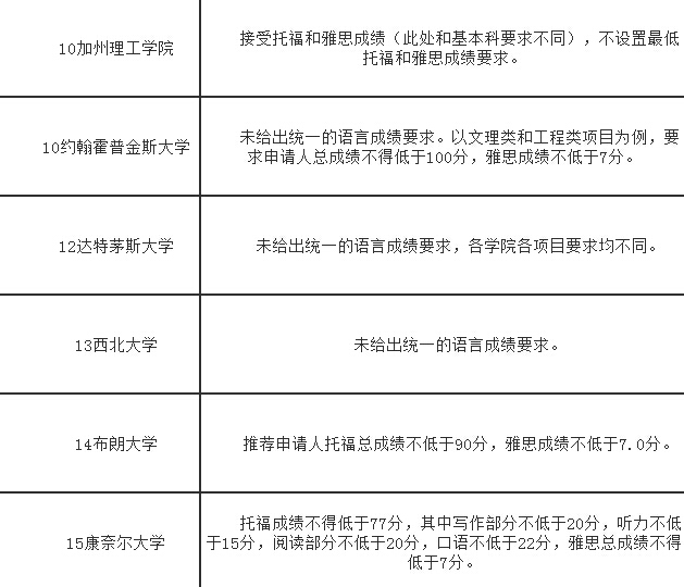
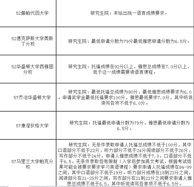
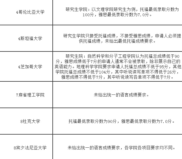
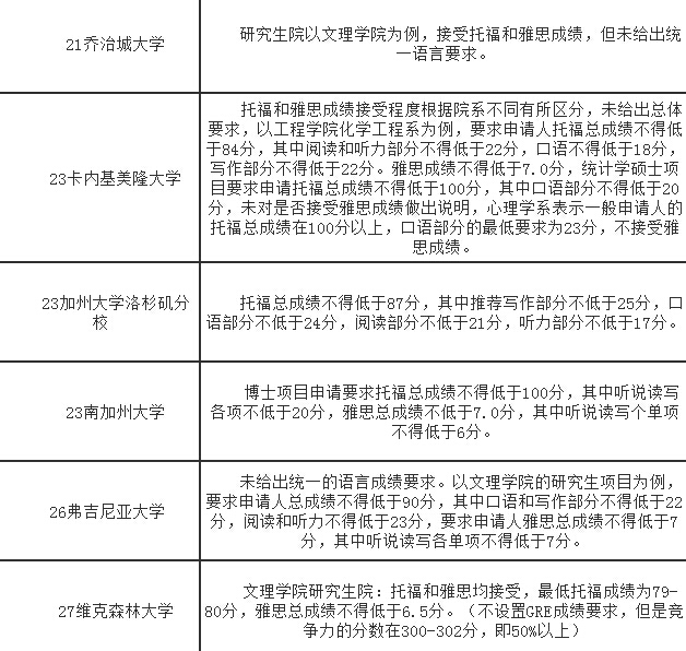
2017年美国TOP100大学研究生最低语言要求!(上)

发布时间:2016-07-09 作者:美国大学-小编     来源:美国大学网

     

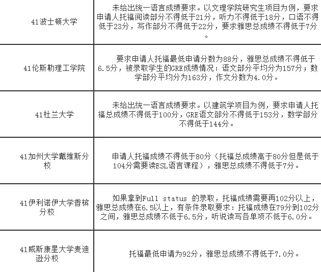
    本文列出美国TOP 100 大学研究生最低语言要求,专业不同要求不同,本文只能能根据研究生院的最低要求给出参考,具体还需申请查找自己专业的页面。

 

 

 

 

相关文章: